
垃圾焚烧:随着垃圾焚烧行业的逐渐成熟,国补退坡取消部分逐渐由地方政府承担顺价是必然趋势。国补的退坡以及取消,对于部分运营能力较弱,环保排放不达标,股东背景薄弱,顺价能力不强的小型垃圾焚烧发电企业有较大冲击,而行业内优质的龙头企业,具有资金+运营能力+政府资源等多项竞争优势,有望抓住国补退坡背景下的行业整合机会,顺势通过并购扩张提升自身的市占率水平。








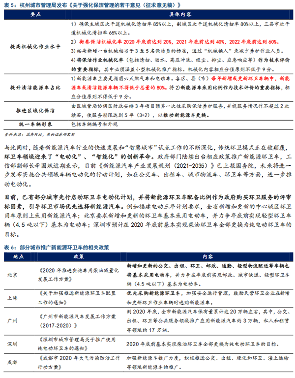
环卫服务:随着环卫服务市场对“电动化”、“智能化”装备应用的重视,各地在招投标时将向具有装备提供能力的环卫服务企业倾斜,行业准入门槛提升,龙头企业的品牌力、口碑力显现,装备+服务一体化的龙头企业将迎来装备+服务的双重催化。
来源 | 东兴证券
声明:转载此文是出于传递更多信息之目的。若有来源标注错误或侵犯了您的合法权益,请作者持权属证明并与http://www.shychb.com/default.asp联系,我们将及时更正、删除,谢谢!